近日,2025年度中国通信学会科学技术奖获奖名单正式揭晓。通信与信息工程学院共荣获一等奖4项、二等奖2项、三等奖1项,获奖总数与获奖等级均创学院历史最佳成绩,展现出雄厚的科研创新能力与学科影响力。
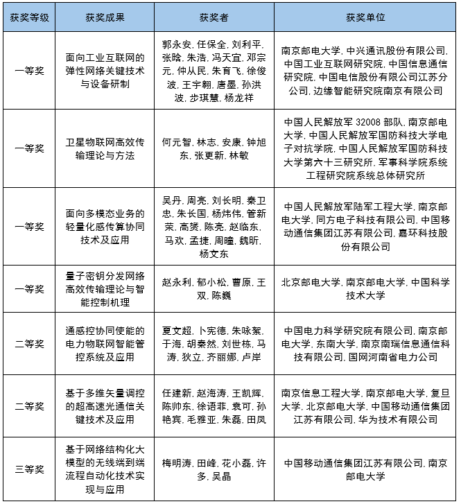
2025年中国通信学会科学技术奖我院获奖名单

中国通信学会科学技术奖是我国信息通信领域的权威奖项,旨在表彰在通信科技发展、产业进步与服务国家战略中作出重要贡献的科研成果。本年度全国范围内共评选出获奖成果154项,其中一等奖39项、二等奖81项、三等奖34项,竞争尤为激烈。
学院在本届评选中取得的7项获奖成果,覆盖工业互联网、卫星物联网、多模态业务及无线网络智能化等多个前沿方向,体现了学院科研布局的广度与深度。多项成果由学院与军队院所、知名高校、领军企业及研究院所共同完成,凸显了学院在协同创新与产学研融合方面取得的显著成效。
近年来,通信与信息工程学院紧密围绕国家重大战略需求,深入实施“有组织科研”模式,依托高水平科研平台与团队,系统整合资源,在移动通信系统、智能通信网络、智能信息处理等关键领域持续深耕。学院通过制定实施《关于加强科技创新的八条意见》,进一步优化科研管理体系,强化基础研究、技术攻关与产业应用的全链条衔接,为科技创新提供了有力支撑。
此次获奖是学院长期坚持问题导向、厚植学术根基的集中体现,既包含了前沿领域的原创性探索,也涵盖了面向行业实际需求的成果转化。展望未来,学院将以此次佳绩为新的起点,继续优化学科发展方向,完善科研创新机制,进一步激发师生创新活力,致力于培育更多标志性成果,为我国通信科技自立自强与网络强国建设贡献更大力量。
(撰稿:李荣志 初审:郭永安 编辑:吕瑞兰 审核:徐雷,邹玉龙)